El aumento en la demanda de profesionales en Ciberseguridad viene acompañado de un fuerte aumento en los salarios y una gran competencia entre profesionales capacitados.
Fuente: «Reporte sobre el desarrollo de la fuerza laboral O.E.A. – 2024»
MISIÓN
“Formar ingenieros en ciberseguridad con sólida base científica y tecnológica, principios éticos y pensamiento estratégico, capaces de diseñar, implementar y gestionar soluciones para prevenir, detectar, responder y mitigar riesgos cibernéticos en organizaciones públicas y privadas, aportando al fortalecimiento de la confianza digital, la continuidad de servicios y el desarrollo económico y social de Bolivia.”
VISIÓN
“Ser una unidad académica líder en la formación de ingenieros en ciberseguridad, reconocida a nivel nacional e internacional por la excelencia académica, la investigación aplicada y la vinculación con el entorno, contribuyendo a la protección de datos, la resiliencia de las infraestructuras críticas y la consolidación de un ecosistema digital seguro, confiable e inclusivo.”
AREA LABORAL
- Centros de operaciones de seguridad (SOC)
- Equipos Red Team y Blue Team
- Empresas Fintech y banca digital
- Consultoras de auditoría TI
- Gobierno y entidades de inteligencia digital
- Telecomunicaciones y aseguradoras
- Startups tecnológicas
- Universidades y laboratorios de investigación
MODALIDAD DE ADMISIÓN
- Curso preuniversitario
- Examen de admisión
- Empresas Fintech y banca digital
- Admisiones especiales
- Mejores bachilleres
- Merito deportivo
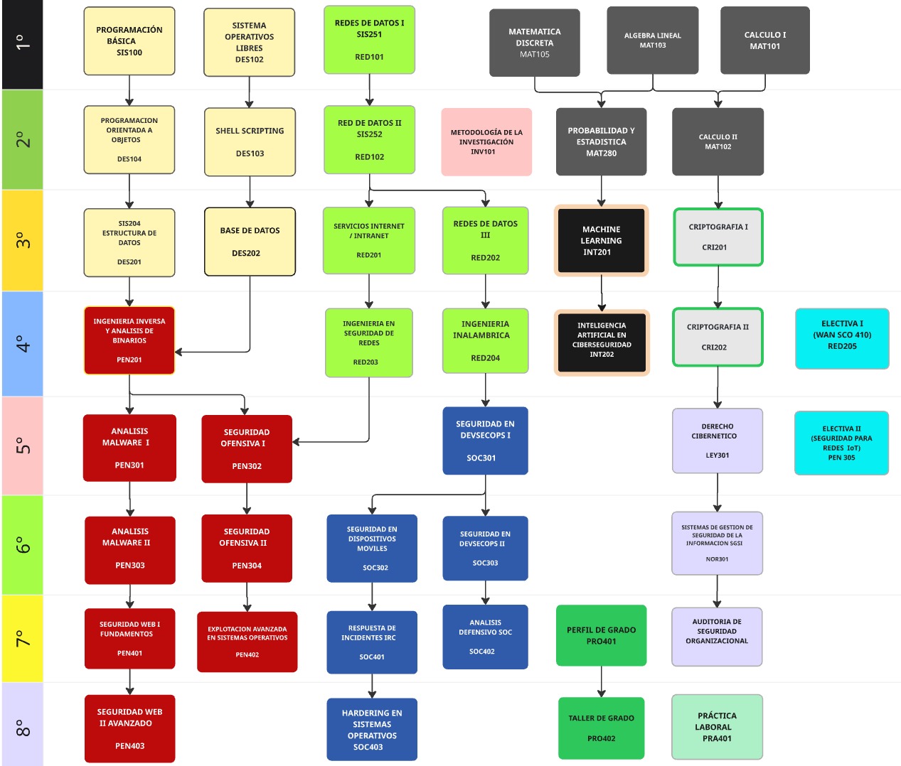
PLAN DE ESTUDIOS
